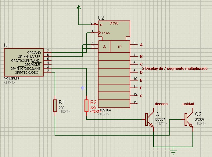
Voltimetro con PIC 12F675
Este Voltimetro esta basado en un PIC 12f675, un registro de desplazamiento 74LS164 y dos Display Multiplexados.Las salidas de A4 y A5 manejan los transistores de multiplezado del display. El diodo es un diodo zener de 5V.El circuito es el siguiente:Simulacion de Proteus. Archivo .hex para grabar el PIC:hex.
Método de Calibracion: Sin colocar el PIC en el zocalo, usar una fuente de 24V y polarizar la entrada del voltimetro como si estuvieramos midiendo. Ajustar el preset para que en la entrada del PIC llegue un voltaje proporcional que no supere los 5V. Si con 24V obtenemos 5V en la entrada del PIC, nuestro limite de voltaje a medir será de 24V. Luego colocar el PIC y Medir un voltaje conocido y mover el preset para que el voltaje indicado por el voltimetro sea el adecuado.
Detector de Humedad
Este detector de humedad esta hecho con un PIC 12f675 y algunos componentes mas, lo que hace el pic es medir tension y si no detecta tension no suena el buzzer de salida y no se prende el led, o sea cuando no hay continuidad. El circuito es el siguiente: Proteus, Archivo para grabar el PIC: hex
Probador de continuidad
Este probador de es similar al anterior solo que se usa para medir continuidad, con el podran probar resistencias, inductancias y más. El archivo de Proteus es el siguiente: Proteus. Archivo hex.
Termometro USB
El cicuito de este termometro usb, usa un adaptador USB-TTL para comunicarse con un PIC12F675 y un sensor DS18B20 que mide la temperatura y la vuelca en el puierto de la PC. El circuito es el siguiente: Proteus, este es el filmware para el PIC: .hex y este el programa para la PC: Programa.Se debe conectar el termometro a el puerto usb y configurar el programa para que lea el puerto. Para ello el software tiene un boton de configuracion, ademas se deben instalar los driver del adaptador USB.
;
Intermitente barato para carteles de led
En esta entrada les propongo hacer un circuito intermitente para leds,esta basado en un led intermitente, un regulador 7805, el ULN 2003 y un capacitor (Opcional). Este es el circuito Circuito, la salida es la salida del ULN2003
Voltimetro con LCD
Esta version del voltimetro, posee un display LCD para mostrar el voltaje y se basa en el PIC 12F675, para la calibracion del voltimetro seguir el procedimiento para la version anterior con display de 7 segmentos. Este es el archivo de Proteus y este el .hex para el PIC.
Estacion Meteorológica con PIC
En esta entrada les voy a proponer la construccion de una estacion meteorológica basada en un PIC 16F88, la ideas es medir la temperatura con un sensor ds 18b20, la humedad con otro sensor y la presion con el BMP085 y mandar los datos a un programa de PC para que los muestre en tiempo real.
Para la conexion con la PC usamos un adaptador TTL-USB que crea un puerto COM en el sistema de nuestra PC.Esta es una captura de pantalla
:
Mediante el boton de ajustes se puede configurar el Puerto, esta es la configuracion adecuada:

El numero de Puerto depende de la configuracion de la PC.
Aqui les dejo los archivos del proyecto. Archivo .hex para el PIC.
Luces Audioritmicas para leds
Les traigo un circuito de luces audioritmicas analogicas muy simples, basadas en el operacional LM358 y unos transistores, estas pueden ser alimentadas por 12V. Sin más les dejo el circuito:

Aqui un video:
Efecto de luces para carteles de led "Megavideo"
Hola, como andan, hoy les traigo un circuito para usar en carteles de led, basado en el integrado 74LS164 y un PIC 12F629. Es ideal para realizar efecto de luces con led y colocarlo en el borde de un cartel, al encenderlo, los led conectados a las salidas se iran encendiendo de a uno en secuencia, logrando un lindo efecto de luces. Me inspire porque aca hicieron un cartel asi con varios efectos y funciona de maravilla. Aqui el circuito:
Este esquema tiene solo dos integrados 74LS164 en cascada, pero se pueden conectar mas, de la misma forma, para llegar a tener 16,32,64 o mas leds a la salida. La salida del 74LS164 es negada y se debe conectar a un ULN2003. Aqui les dejo un video:
Aqui el codigo para el PIC y la Simulacion de Proteus.
Efecto de luces RGB para leds
Hoy en dia en muchos negocios hay luces led en las vidrieras muy lindos, les quiero traer un proyecto para hacer un cambiador de luces RGB que dan un interesante efecto de luces, para iluminar tu habitacion o un local comercial. Esta basado en el PIC 12F629 y unos transistores y leds RGB, el efecto que se logra es cambiar alternativamente entre luces de color rojo, azul y verde con intervalos de un segundo.Aqui el circuito:
Aqui el codigo para el PIC.
Les dejo un video del cambiador funcionando:
Medidor de Presion Digital
En este proyecto le propongo la construccion de un manometro digital que puede ser usado para medir la presion de aire de una rueda de auto, está basado en el sensor MPX5500 y un PIC 12F675. Los datos se muestran mediante dos display de 7 segmentos multiplexados.La entrada del sensor no esta en el esquema pero es la pata A2 del microcontrolador. Este es el circuito:
Aqui les dejo el .hex para el PIC. Mas abajo una foto del prototipo y un video.
Aqui el video de prueba del circuito:
Intermitente barato para lampara 220V
En esta entrada les traigo la forma de hacer un intermitente para una lampara de 220V de forma sencilla. Para que funcione alimentaremos el circuito con 220V y usaremos un triac como dispositivo de salida de energia.Para el papadeo necesitaremos colocar un led intermitente. Aqui el circuito:
Aqui una foto de la plaqueta a la que se le ha agregado un resistencia de 100 ohms 1W y un capacitor de 47nF 400V para filtrado:

Desde Aqui podes bajar el PCB en eagle para armar la placa.
Capacimetro con PIC
Hola aqui les traigo la construccion de un capacimetro con PIC que puede medir desde algunos nanofaradios hasta los 3 uF. Los valores se muestran en un display LCD de 16x2. Aqui les dejo un video y los archivos del proyecto:
Aqui los archivos del proyecto, saludos.
Termómetro digital con PIC 16F628a y LCD
En esta entrada les propongo la construccion de un termometro digital basado en un PIC. Los datos se muestran en un display LCD. Sin mas los dejo con los archivos del proyecto y un video, saludos.
Aqui estan los archivos del proyecto.
Termostato para incubadora con PIC 12F675
En esta ocasion les propongo armar un termostato de uso general el cual se puede usar para incubadora de huevos. El mismo está basado en el PIC12F675 y un triac como dispositivo de salida. La temperatura de corte tiene una histeresis de 1ªC y se ajusta a traves del potenciometro de la placa. Aqui les dejo el Video, en la descripcion estan los enlaces de los archivos del proyecto.
Alarma casera con PIC 12F675
En esta entrada les traigo los datos para la construccion de una alarma casera que no tiene nada que envidiarle a otros sistemas de alarma, esta basada en un PIC 12F675 y un modulo rf de cuatro salidas. Aqui el video:
Por ultimo les dejo los Archivos para el proyecto: Alarma.rar
Si les gusto comenten y suscribanse al canal, saludos.
Termómetro USB con LM35 y PIC12F675
Aqui les dejo el proyecto de armar un termometro USB experimental, el cual nos permitirá visualizar la temperatura de alguna cosa en la PC, para ello usamos un sensor LM35 y un microcontrolador PIC, el programa del PC esta hecho en freepascal (Lazarus), si bien el programa del pic esta destinado a dar la temperatura en formato de número con coma y no es compatible con el programa que les doy, puede ser facilmente modificado para que muestre la temperatura en formato entero y o modificar el programa de la PC, ya que les dejo el codigo fuente. Aqui les dejo el diagrama y el video en cuya descripcion estan los enlaces a los archivos del proyecto. Saludos.
Aqui el Video:
Si les gusto por favor haganmelo saber escribiendo al mail, saludos.
Baliza automática para torre de comunicaciones
Hola a todos, les traigo otra aplicacion de los PICs, la construccion de una baliza luminica automática para torre de comunicaciones que transmite un mensaje que nosotros le configuremos, en clave morse. Aqui el circuito:
Aqui les dejo el video en cuya descripcion esta el enlace a los archivos del proyecto:
Esperos les guste.
Timbre personalizado con PIC 12F629
En esta entrada haremos "sonar" a nuestro PIC, reproduciendo alguna melodia, que puede ser usada como un timbre personalizado. Aqui el circuito:
Aqui les dejo el video y los archivos del proyecto:
Aqui los archivos del proyecto.
Temporizador para isoladora
Aqui les traigo un temporizador para isoladora casera al que se le puede programar el tiempo de 1 a 8 minutos, esta hecho con un pic 16F88 pero se puede modificar para un PIC 16F628A. Aqui el video:
Una foto de la placa de Prueba:
En la descripcion del Video esta el enlace para descargar los archivos, espero les sirva.
Interruptor on/off con PIC 12F675
Hola amigos de la web en esta entrada les propongo la construccion de un modulo interruptor que permite prender y apagar aparatos electrico solo con un boton. El funcionamiento es el siguiente, al pulsar el boton el microcontrolador le manda un pulso alto a la base de un transistor que activa un rele que cierra unos contactos NA. Al volver a pulsar el boton de encendido el microcontrolador pone en bajo la salida que va al transistor que excita el relay y por ende el relay se desactiva y los contactos se abren, este dispositivo en un util en aparatos como amplificadores o luces de noche, sin mas les dejo el video en cuya descripcion podran encontrar los enlaces para bajar el proyecto.
Espero que les sirva, y se suscriban al canal, saludos.
Dado electronico con PIC 12F675
El proyecto de esta oportunidad es la construccion de un dado electronico con PIC, aqui el video en cuya descripcion encontraran el enlace a los archivos del proyecto, Saludos:
Amperimetro hecho con PIC y sensor ACS712
En esta ocacion les traigo la construccion de un amperimetro con PIC 16F88 y un sensor de corriente como el ACS712, aqui el video, en la descripcion esta el enlace a los archivos, saludos.
Llamador de clientes para tienda o quiniela
Hola amigos de la electrónica, aqui les dejo un proyecto hecho con arduino, es de un llamador de clientes que habla, hecho con el DFplayer Mini, a continuacion les dejo el video y los archivos para el arduino, el sensor de movimiento va conectado al pin 9 del arduino y es el que detecta la presencia de una persona y hace hablar al dispositivo.
Archivos proyecto: LLAMADOR TIENDA
Monitor Puslso Cardíaco
Aqui les paso el video de un monitor de pulso cardíaco hecho con Arduino nano:
Aqui los archivos: (A0 es la entrada del sensor,D11 es la salida del led).
void setup() {
int ADC;
pinMode(11,OUTPUT);
Serial.begin(9600);
}
void loop()
{
ADC=analogRead(0);
Serial.println(analogRead(0));
if(ADC>=120)digitalWrite(11,1);else digitalWrite(11,0);
delay(20);
}
Saludos!!.
Hola Mundo en pantalla OLED con Arduino nano
Aqui les dejo el programa para el arduino nano con el "Hola mundo":
#include <Adafruit_GFX.h>
#include <Adafruit_SSD1306.h>
#include <Fonts/FreeMonoBoldOblique12pt7b.h>
#define OLED_Address 0x3C
Adafruit_SSD1306 oled(1);
////A4 sda
///A5 scl
///vcc a vcc
///gnd a gnd
void setup() {
oled.begin(SSD1306_SWITCHCAPVCC, OLED_Address);
}
void loop() {
oled.clearDisplay();
oled.setTextColor(WHITE);
oled.setTextSize(1);
///oled.setFont(&FreeMonoBoldOblique12pt7b);
oled.setCursor(0,0);
oled.println("Hola Mundo");
oled.display();
}
Aqui les dejo el video:
Termometro con display OLED y Arduino nano
Programa para Arduino nano:
#include <Adafruit_GFX.h>
#include <Adafruit_SSD1306.h>
#include <Fonts/FreeMonoBoldOblique12pt7b.h>
#include <OneWire.h>
#include <DallasTemperature.h>
String Ttext="0.0";
#define OLED_Address 0x3C
// Data wire is conntec to the Arduino digital pin 2
#define ONE_WIRE_BUS 2
// Setup a oneWire instance to communicate with any OneWire devices
OneWire oneWire(ONE_WIRE_BUS);
// Pass our oneWire reference to Dallas Temperature sensor
DallasTemperature sensors(&oneWire);
Adafruit_SSD1306 oled(1);
////A4 sda
///A5 scl
///vcc a vcc
///gnd a gnd
///D2 entrada sensor ds18b20
void setup() {
delay(1000);
sensors.begin();
oled.begin(SSD1306_SWITCHCAPVCC, OLED_Address);
}
void loop() {
// Start up the library
//sensors.begin();
sensors.requestTemperatures();
String Ttext=String(sensors.getTempCByIndex(0), 1);
oled.clearDisplay();
oled.setTextColor(WHITE);
oled.setTextSize(1);
oled.setFont(&FreeMonoBoldOblique12pt7b);
oled.setCursor(10,16);
oled.print(Ttext);
oled.print("*C");
oled.display();
delay(1000);
}
Aqui el video:
Termometro y reloj con DS3231
Les traigo el proyecto de un termometro y reloj con un arduino uno y un DS3231 y pantalla OLED. El seteo de la hora se hace editando el codigo del arduino. Aqui el código:
// Fecha, Hora, Temperatura y dia de la semana
// con modulo DS3231, LCD 2x16 y Arduino Uno By:www.dinastiatecnologica.com
// Conexion i2C :Arduino UNO SCL-> A5 SDA->A4 VCC->5V GND->GND
// Conexion RTC :Arduino UNO GND->GND VCC->5V SCL-> SCL SDA->SDA los dos pines despues del ...12,13,GND,AREF,SDA,SCL
#include <Adafruit_GFX.h>
#include <Adafruit_SSD1306.h>
#include <Wire.h>
#include "Sodaq_DS3231.h"
////A4 sda
///A5 scl
///vcc a vcc
///gnd a gnd
String Ttext="0.0";
char DiaSemana[][4] = {"Dom", "Lun", "Mar", "Mie", "Jue", "Vie", "Sab" };
#define OLED_Address 0x3C
Adafruit_SSD1306 oled(1);
// La linea fija la fecha, hora y dia de la semana, se debe suprimir la linea en la segunda carga
// Ejemplo 2017 Julio 12,2:20:00 pm dia 1-Lunes (0=Dom, 1=Lun, 2=Mar, 3=Mie, 4=Jue, 5=Vie, 6=Sab)
DateTime dt(2017, 7, 12, 14, 20, 0, 1);
void setup() {
delay(1000);
Wire.begin();
rtc.begin();
// La linea fija la fecha, hora y dia de la semana, se debe suprimir la linea en la segunda carga
rtc.setDateTime(dt);
oled.begin(SSD1306_SWITCHCAPVCC, OLED_Address);
}
void loop() {
DateTime now = rtc.now();
oled.clearDisplay();
oled.setTextColor(WHITE);
oled.setTextSize(1);
oled.setCursor(0,0);
oled.print(rtc.getTemperature());
oled.println("*C");
oled.print(now.hour());
oled.print(":");
oled.print(now.minute());
oled.print(":");
oled.print(now.second());
oled.display();
delay(1000);
}
Aqui les dejo el video:
Sorteador de quiniela hecho con PIC 16F648A
Aqui les dejo un sorteador de quiniela para incentivar el juego. Al presionar el boton, sale un numero aleatorio de 4 cifras. Estos se venden para que los jugadores apuesten más. Aqui les dejo el esquema:

El microcontrolador se puede reemplazar por uno similar como el PIC16F628A ó alguno similar. Aqui les dejo el codigo .hex y el de proteus: QUINI.
Datalogger de temperatura bluetooth con PIC12F675
Hola a todos, les traigo los archivos para hacer un datalogger de temperatura, el cual puede ser util en la reparacion de heladera y afines, donde se necesita registrar la temperatura por largos périodos.Los comandos son los siguientes:
d: Descarga los 128 datos almacenados
r: Da la temperatura actual.
h: Configura la medicion cada 60 min.
m: Configura la medicion cada 1 min.
v: Muestra el tiempo de medicion connfigurado.
b: Borra la memoria con los datos almacenados.
La aplicacion que tienen que descargar es el "Bluetooth Terminal" de PLAY STORE. El dispositivo aparecerá como "LEDSIMPLE". El PIN es "1234"no funciona con IPhone.
Aqui el video:
Aqui los archivos: https://drive.google.com/open?id=10L7GCADX6-V_oQujccXW0XSSV1jjw05d
Dudas y Consultas a info@ledsimple.com.ar
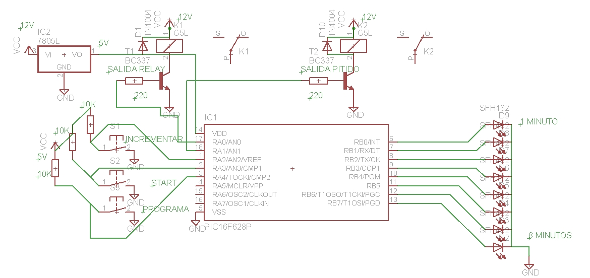
Temporizador para servicios pagos por tiempo, Excelente!!!.
Este temporizador lo hice pensando en los servicios como internet por hora o juegos que se pagan por tiempo, colocando una moneda, como en el tiempo de los ciber cafe en donde se ponia una ficha y te daba tiempo de uso,o se pagaba y el sistema te asignaba un tiempo. Se puede aplicar a cualquier servicio que funcione por tiempo como lavaderos de autos, canchas, metegoles, tejos, ect. El funcionamiento es simple, al activar el control de monedas se agregan la cantidad de minutos programados al tiempo y se activa el rele, el cual puede usarse para comandar algun aparato. El tiempo restante de activacion se mostrará en en el display, al llegar el tiempo a 0, se desactiva el relé y el display mostrará 00.
Con cada ficha o moneda que activa el pulsador de ingreso de fichas, el tiempo se incrementa en la cantidad de minutos programada, hasta un maximo de 99 minutos. En realidad se puede obtener hasta 256 minutos, pero los minutos adicionales a 99, no se mostraran, solo se mantendra el display en 99, hasta que los minutos sean menores a 99 y se visualice el decremento.
Para programar el tiempo de activacion con cada pulsacion ó ficha, se debe encender el aparato y manteniendo pulsado el botón de programacion, ajustar el potenciometro hasta que el tiempo mostrado en el display sea el deseado para cada ficha. Luego de ello, soltar el pulsador y el sistema quedará porgramado.
Este es el circuito:

Los pines clk y data van al integrado 74hLS164 que maneja los display de 7 segmentos.
Conexion Display 7 segmentos:
Archivo Proteus IDE:
Esta es la pcb hecha en PCB Wizard:
Archivo HEX para el PIC: Archivo HEX
Si lo descargan, manden correo y me cuentan. Es completamente funcional y muy útil.
Saludos.
Placa controladora cruz farmacia 4 canales
Esta placa que les traigo es una placa con 4 canales para cruz de farmacia. Tiene regulacioin de la velocidad por medio de un preset.
Este video es un ejemplo del uso:
El circuito usa un PIC12F629 y un UNL2003 como integrado de salida.
Este archivo tiene todo lo necesario para armnarla. La PCB esta hecha en PCB wizard.